跳到主要內容區
您的瀏覽器不支援JavaScript功能,若網頁功能無法正常使用時,請開啟瀏覽器JavaScript狀態
:::
|
網站導覽
|
大墩首頁
|
大墩閱讀
|
課程計畫
|
班級線上
臺中市南屯區大墩國民小學
漢堡鈕選單
認識大墩
校務行政
公告文件
學生專區
教師專區
主題宣導
首頁
📄總務文件
:::
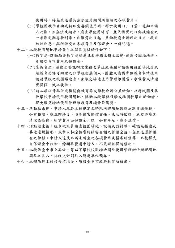
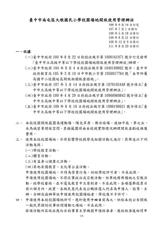
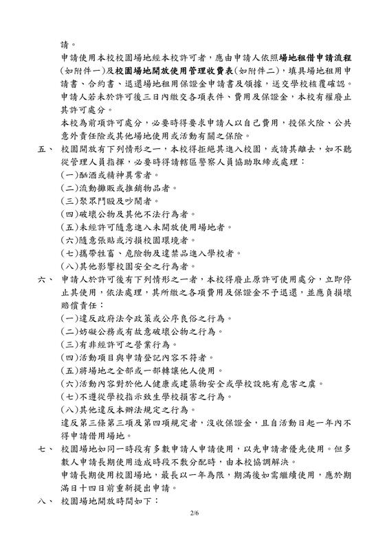
校園場地開放使用管理辦法
校園場地開放使用管理辦法
臺中市南屯區大墩國民小學校園場地開放使用管理辦法(1110829修訂版.pdf
瀏覽數:
分享
登入成功
Close (Esc)
Share
Toggle fullscreen
Zoom in/out
Previous (arrow left)
Next (arrow right)